


一行自然语言指令,几分钟内,一份包含股权穿透、风险提示的完整企业尽调报告便自动生成。这背后,是一条连接AI与真实商业世界的“数据桥梁”。
如果要对一家企业进行背景调查,你会怎么做?是打开多个信息查询平台,一页页翻找、手动记录,还是对AI说一句“帮我查一下XXX”,然后等待报告?
显然,用AI更便捷,但为什么很多人仍用传统方法?一个重要原因是:当前的AI能听懂指令,却往往无法实时获取企业的真实经营状况;它们会因为“数据断点”而显得迟钝,或因为缺少客观数据而产生“幻觉”。
那么,如果让AI和专业、可信的真实数据库建立联系,让AI智能体真正看懂企业经营,这一问题是否就迎刃而解?前不久,金蝶征信CLI便给出了解决方案。
金蝶征信CLI是一座专为Agent(智能体)打造的企业数据桥梁。以最轻量的CLI(Command Line Interface,用“命令”操作系统)方式,提供企业级数据查询与调用能力,彻底打通尽调、筛选和风险核查的自动化流程,提供给AI Agent调用的企业工商、股权、司法等信息,全部是合法合规汇总的「公开可查数据」。
安装很简单,一行命令,加上API Key,就接进来了(文末附链接)。
下面,我们来到几个具体的场景痛点,看看金蝶征信CLI是如何快速解决的。
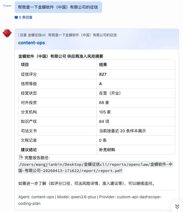
供应商准入/贷前主体深度尽调

场景痛点:供应链金融与信贷审批中,多平台人工检索耗时费力,且容易遗漏隐蔽风险。
CLI解决方案:告别繁琐操作。准入阶段,内部风控Agent只需执行一条查询指令,终端即可瞬间聚合该主体的基本面与风险点(包括工商变更、经营异常、审判文书、行政处罚)。实现秒级主体背景核查,完成精准的贷前风险初筛。
客户档案自动验真

场景痛点:客户经理在新建档案时,手工录入繁琐且极易产生错漏。
CLI解决方案:输入企业模糊名称,系统即可自动匹配标准信息。Agent自动比对输入值,精准回填企业全称、统一社会代码、法定代表人及成立日期,确保核心业务系统的数据绝对纯净。
客户商机自动捕获

场景痛点:数字金融时代,拓客需要更精准的漏斗筛选。
CLI解决方案:通过命令行参数组合业务条件(如输入“区域+行业+成立年限”),Agent可批量提取符合准入要求的目标企业列表。按需输出企业名称、联系电话、注册资本和经营状态,第一时间为增长团队输送高价值线索。
涉贷税务合规排查

场景痛点:财务合规是授信命脉,但税务违规往往具有滞后性和隐蔽性。
CLI解决方案:为审计与风控人员提供一键调用税务数据的能力。签约或授信前,风控Agent发起指令扫描企业税号。一旦命中税务黑名单,终端直接打印输出违法事实、处罚依据、罚款金额及公告日期,为决策提供绝对客观的依据。
同时,金蝶征信CLI已接通Openclaw,只需要在对话框输入指令(如:“查一下XX公司”),Agent即可调用金蝶征信CLI接口,瞬时生成包含信用评分与风险等级的摘要卡片。无需切换系统,让初筛工作像聊天一样自然流畅。甚至还能同步生成专业 PDF 报告,基于可信数据,自动渲染股权穿透、诉讼趋势等可视化图表。


CLI安装地址:https://github.com/kassa2code/claude-skill-kdct
API Key获取地址:https://www.kingdeect.com/agent